设为首页
加入收藏
一、指导思想
化学与生活模块主要是通过具体的生活现象、事实,引导学生关注身边的化学现象、应用化学知识去解释和解决相关的生活问题,在解决问题的过程中不仅学到化学知识,而且建立正确的生活习惯和观念,提高自身的基本素养。
二、教学背景分析
1.教材分析
本节位于选修1化学与生活模块第四章第三节,前两节已经学习过的改善大气环境和爱护水资源与本节构成当前环境保护的三大主题。对于增强学生环保意识有着重要意义。
2.学生分析
此前,学生已在九年级化学第八单元课题3《金属资源的利用和保护》和必修2第四章第二节《环境保护与绿色化学》专门学习过环境保护的知识,同时在之前的化学学习中不断认识到化学与环境有着重要的关系。
但是,要保护环境,除了改进工艺少制造垃圾外,对于不可避免产生的垃圾该怎样处理,对于身边的很多垃圾其实就是资源等问题,大多数学生还是不太了解;同时,学生头脑中意识更深的可能是化学会造成环境问题,对于化学在解决环境问题方面发挥的重要作用了解不多;要实现垃圾资源化的重要前提是对垃圾进行的合理分类,但现实生活中学生对垃圾的分类意识及对分类方法的认识明显不够。
三、教学目标设计
1.知识与技能:
(1)了解废旧圆珠笔资源化过程中有机物大分子高温下能裂化、裂解成有机小分子的知识。
(2)了解废旧电池处理厂从废旧电池中提取金属的相关化学知识。
(3)认识各种垃圾分类回收的标志。
2.过程与方法:
(1)通过三种常见垃圾资源化的过程,了解垃圾资源化的一般流程即分类收集──分析成分──化学工艺──目标资源。
(2)通过对废旧圆珠笔用途的探讨,体会组成决定性质,性质决定用途的这一基本化学规律的应用。
(3)通过对分类回收垃圾桶使用方法的讨论,掌握对日常垃圾简单进行分类的方法。
3.情感态度与价值观:
(1)通过了解三种常见垃圾资源化的过程,认识到垃圾资源化的重要意义。
(2)通过对废旧圆珠笔及废旧电池资源化过程的详细了解,认识到化学在垃圾资源化过程中的重要作用。
(3)通过对我国垃圾处理现状及世界各国对垃圾资源化所作努力的了解,增强投身环保事业的信心。
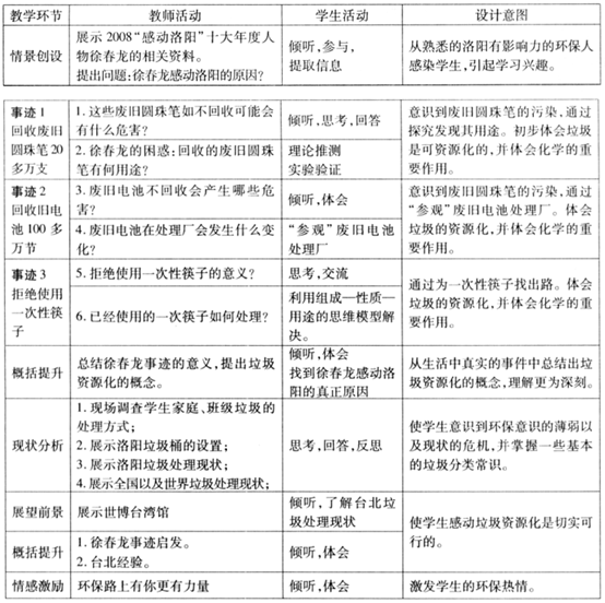
四、教学过程
流程图:

教学过程:
![]() |
五、板书设计
六、教学反思
《化学与生活》模块的教学最重要的是要与学生的生活实际和社会中的现象紧密联系,恰当地融人化学知识,创造性地使用教材,切忌局限于教材的内容。本节课设计的过程中选取了洛阳同学熟悉的素材,使同学们更加容易意识到环保就在我们身边;同时,本节课设计过程中有意突出化学在环保方面的贡献,目的使同学们对于化学学科有一个正确的认识。
|